AI-Agent Assisted
Tier 2README
RunNX
A minimal, mathematically verifiable ONNX runtime implementation in Rust.

Overview
Fast, fearless, and formally verified ONNX in Rust.
This project provides a minimal, educational ONNX runtime implementation focused on:
- Simplicity: Easy to understand and modify
- Verifiability: Formal mathematical verification using Why3 and property-based testing
- Performance: Efficient operations using ndarray
- Safety: Memory-safe Rust implementation with mathematical guarantees
Features
- ✅ Dual Format Support: JSON and binary ONNX protobuf formats with automatic detection
- ✅ Graph Visualization: Beautiful terminal ASCII art and professional Graphviz export
- Terminal visualization with dynamic layout and rich formatting
- DOT format export for publication-quality diagrams (PNG, SVG, PDF)
- CLI integration with
--graphand--dotoptions - Topological sorting and cycle detection
- ✅ Comprehensive Operator Support: Wide range of ONNX operators for various model types
- Core Operations:
Add,Mul,MatMul,Conv,Relu,Sigmoid,Reshape,Transpose - Advanced Operations:
Concat,Slice,Upsample,MaxPool,Softmax,NonMaxSuppression - Computer Vision: Support for CNN architectures and object detection models
- Tested Compatibility: Validated with real-world models including YOLOv8
- Core Operations:
- ✅ Formal Verification: Mathematical specifications with Why3 and property-based testing
- ✅ Production Ready Features:
- Model loading and validation with comprehensive error handling
- Async support for high-throughput inference
- Benchmarking and performance monitoring
- Command-line tools for model testing and visualization
- Comprehensive examples and documentation
Quick Start
Prerequisites
RunNX requires the Protocol Buffers compiler (protoc) to build:
# Ubuntu/Debian
sudo apt-get install protobuf-compiler
# macOS
brew install protobuf
# Windows
choco install protoc
Installation
Add this to your Cargo.toml:
[dependencies]
runnx = "0.2.0"
Basic Usage
use runnx::{Model, Tensor};
// Load a model (supports both JSON and ONNX binary formats)
let model = Model::from_file("model.onnx")?; // Auto-detects format
// Or explicitly:
// let model = Model::from_onnx_file("model.onnx")?; // Binary ONNX
// let model = Model::from_json_file("model.json")?; // JSON format
// Create input tensor
let input = Tensor::from_array(ndarray::array![[1.0, 2.0, 3.0]]);
// Run inference
let outputs = model.run(&[("input", input)])?;
// Get results
let result = outputs.get("output").unwrap();
println!("Result: {:?}", result.data());
Computer Vision Example
RunNX supports various computer vision models. Here's an example with object detection:
use runnx::Model;
// Load any compatible ONNX model (e.g., classification, detection, segmentation)
let model = Model::from_file("vision_model.onnx")?;
// For object detection models like YOLOv8, RCNN, etc.
// The runtime handles various operator types automatically
cargo run --example yolov8_detect_and_draw // YOLOv8 detection example
Saving Models
use runnx::Model;
let model = /* ... create or load model ... */;
// Save in different formats
model.to_file("output.onnx")?; // Auto-detects format from extension
model.to_onnx_file("binary.onnx")?; // Explicit binary ONNX format
model.to_json_file("readable.json")?; // Explicit JSON format
Command Line Usage
# Run inference on a model (supports both .onnx and .json files)
cargo run --bin runnx-runner -- --model model.onnx --input input.json
cargo run --bin runnx-runner -- --model model.json --input input.json
# Show model summary and graph visualization
cargo run --bin runnx-runner -- --model model.onnx --summary --graph
# Generate Graphviz DOT file for professional diagrams
cargo run --bin runnx-runner -- --model model.onnx --dot graph.dot
# Run specialized examples (computer vision, object detection, etc.)
cargo run --example yolov8_detect_and_draw # Object detection example
# Run async inference (requires --features async)
cargo run --features async --bin runnx-runner -- --model model.onnx --input input.json
Graph Visualization
RunNX provides comprehensive graph visualization capabilities to help you understand and debug ONNX model structures. You can visualize models both in the terminal and as publication-quality graphics.
Terminal Visualization
Display beautiful ASCII art representations of your model directly in the terminal:
# Show visual graph representation
./target/debug/runnx-runner --model model.onnx --graph
# Show both model summary and graph
./target/debug/runnx-runner --model model.onnx --summary --graph
Example Output
Here's what the terminal visualization looks like for a complex neural network:
┌────────────────────────────────────────┐
│ GRAPH: neural_network_demo │
└────────────────────────────────────────┘
📥 INPUTS:
┌─ image_input [1 × 3 × 224 × 224] (float32)
┌─ mask_input [1 × 1 × 224 × 224] (float32)
⚙️ INITIALIZERS:
┌─ conv1_weight [64 × 3 × 7 × 7]
┌─ conv1_bias [64]
┌─ fc_weight [1000 × 512]
┌─ fc_bias [1000]
🔄 COMPUTATION FLOW:
│
├─ Step 1: conv1
│ ┌─ Operation: Conv
│ ├─ Inputs:
│ │ └─ image_input
│ │ └─ conv1_weight
│ │ └─ conv1_bias
│ ├─ Outputs:
│ │ └─ conv1_output
│ └─ Attributes:
│ └─ kernel_shape: [7, 7]
│ └─ strides: [2, 2]
│ └─ pads: [3, 3, 3, 3]
│
├─ Step 2: relu1
│ ┌─ Operation: Relu
│ ├─ Inputs:
│ │ └─ conv1_output
│ ├─ Outputs:
│ │ └─ relu1_output
│ └─ (no attributes)
[... more steps ...]
📤 OUTPUTS:
└─ classification [1 × 1000] (float32)
└─ segmentation [1 × 21 × 224 × 224] (float32)
📊 STATISTICS:
├─ Total nodes: 10
├─ Input tensors: 2
├─ Output tensors: 2
└─ Initializers: 4
🎯 OPERATION SUMMARY:
├─ Add: 1
├─ Conv: 2
├─ Flatten: 1
├─ GlobalAveragePool: 1
├─ MatMul: 1
├─ MaxPool: 1
├─ Mul: 1
├─ Relu: 1
└─ Upsample: 1
Graphviz Export
Generate professional diagrams using DOT format for Graphviz:
# Generate DOT file for Graphviz
./target/debug/runnx-runner --model model.onnx --dot graph.dot
# Convert to PNG (requires Graphviz installation)
dot -Tpng graph.dot -o graph.png
# Convert to SVG for vector graphics
dot -Tsvg graph.dot -o graph.svg
# Convert to PDF for documents
dot -Tpdf graph.dot -o graph.pdf
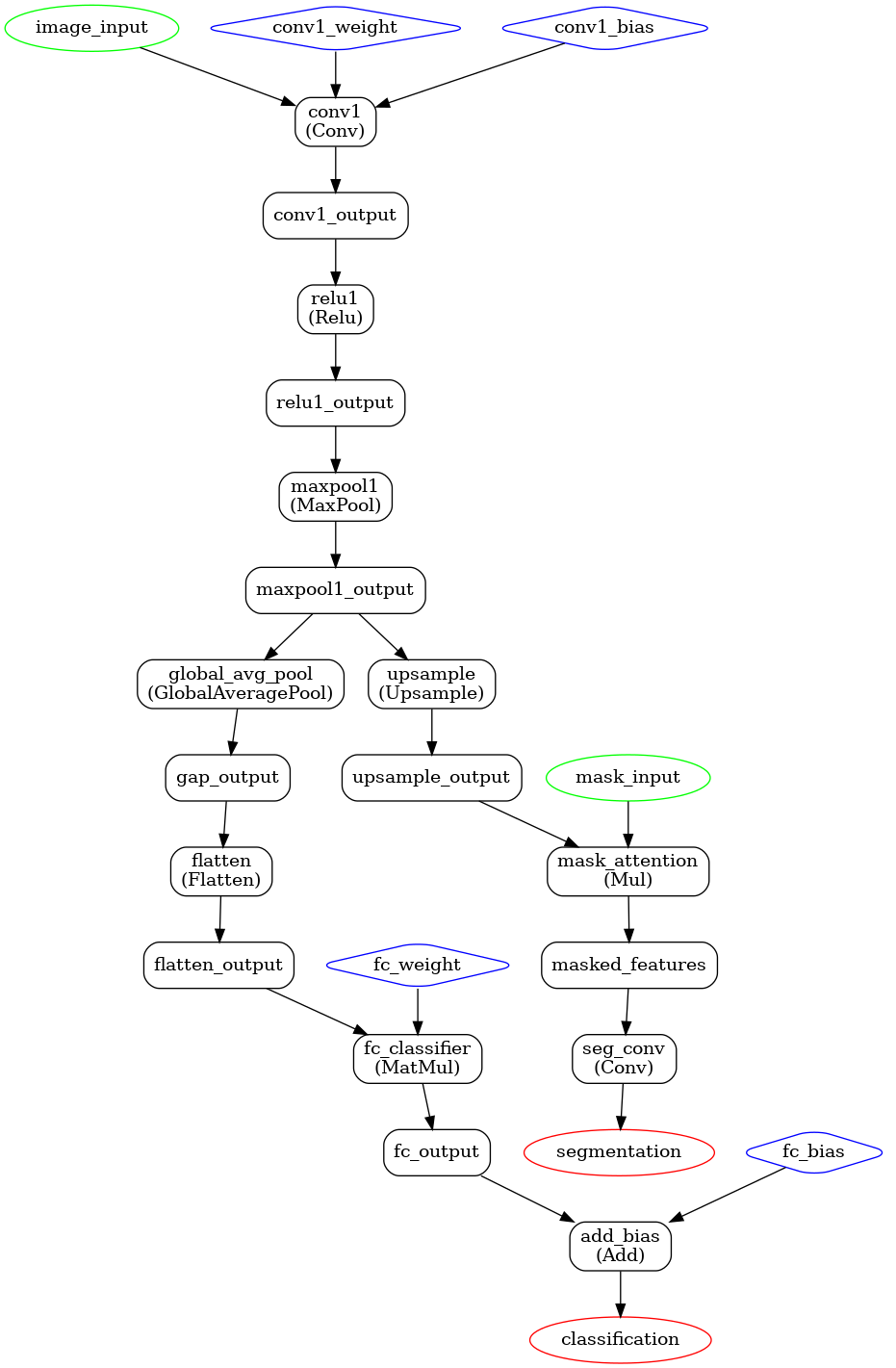
Example Graph Output
The DOT format generates clean, professional diagrams with:
- Green ellipses for input tensors
- Blue diamonds for initializers (weights/biases)
- Rectangular boxes for operations
- Red ellipses for output tensors
- Directed arrows showing data flow

Example: Multi-task neural network with classification and segmentation branches
DOT Format Output
The generated DOT file contains structured graph data that Graphviz uses to create the visualizations. Here's an excerpt of the DOT format:
digraph G {
rankdir=TB;
node [shape=box, style=rounded];
"image_input" [shape=ellipse, color=green, label="image_input"];
"mask_input" [shape=ellipse, color=green, label="mask_input"];
"conv1_weight" [shape=diamond, color=blue, label="conv1_weight"];
"conv1_bias" [shape=diamond, color=blue, label="conv1_bias"];
"conv1" [label="conv1\n(Conv)"];
"relu1" [label="relu1\n(Relu)"];
"classification" [shape=ellipse, color=red, label="classification"];
"segmentation" [shape=ellipse, color=red, label="segmentation"];
"image_input" -> "conv1";
"conv1_weight" -> "conv1";
"conv1_bias" -> "conv1";
"conv1" -> "relu1";
"relu1" -> "classification";
// ... additional connections
}
The DOT format uses:
- Nodes: Define graph elements with shapes, colors, and labels
- Edges: Define connections with
->arrows - Attributes: Control visual appearance and layout
- rankdir=TB: Top-to-bottom layout direction
For the complete DOT file example, see assets/complex_graph.dot.
Programmatic Usage
You can also generate visualizations programmatically:
use runnx::Model;
let model = Model::from_file("model.onnx")?;
// Print graph to terminal
model.print_graph();
// Generate DOT format
let dot_content = model.to_dot();
std::fs::write("graph.dot", dot_content)?;
// The graph name box automatically adjusts to any length
// Works with short names like "CNN" or very long names like
// "SuperLongComplexNeuralNetworkGraphName"
Features
- Dynamic Layout: Graph title box automatically adjusts to accommodate any name length
- Topological Sorting: Shows correct execution order with dependency resolution
- Cycle Detection: Gracefully handles graphs with cycles
- Rich Information: Displays shapes, data types, attributes, and statistics
- Color Coding: Visual distinction between different node types in DOT format
- Multiple Formats: Terminal ASCII art and Graphviz-compatible DOT export
- Professional Quality: Publication-ready graphics for papers and presentations
Architecture
The runtime is organized into several key components:
Core Components
- Model: ONNX model representation and loading
- Graph: Computational graph with nodes and edges
- Tensor: N-dimensional array wrapper with type safety
- Operators: Implementation of ONNX operations
- Runtime: Execution engine with optimizations
File Format Support
RunNX supports both JSON and binary ONNX protobuf formats:
📄 JSON Format
- Human-readable: Easy to inspect and debug
- Text-based: Can be viewed and edited in any text editor
- Larger file size: More verbose due to text representation
- Extension:
.json
🔧 Binary ONNX Format
- Standard format: Official ONNX protobuf serialization
- Compact: Smaller file sizes due to binary encoding
- Interoperable: Compatible with other ONNX runtime implementations
- Extension:
.onnx
🎯 Auto-Detection
The Model::from_file() method automatically detects the format based on file extension:
.onnxfiles → Binary ONNX protobuf format.jsonfiles → JSON format- Other extensions → Attempts JSON parsing as fallback
For explicit control, use:
Model::from_onnx_file()for binary ONNX filesModel::from_json_file()for JSON files
Supported Operators
Core Operators
| Operator | Status | Notes |
|---|---|---|
Add | ✅ | Element-wise addition |
Mul | ✅ | Element-wise multiplication |
MatMul | ✅ | Matrix multiplication |
Conv | ✅ | 2D Convolution |
Relu | ✅ | Rectified Linear Unit |
Sigmoid | ✅ | Sigmoid activation |
Reshape | ✅ | Tensor reshaping |
Transpose | ✅ | Tensor transposition |
Advanced Operators
| Operator | Status | Notes |
|---|---|---|
Concat | ✅ | Tensor concatenation |
Slice | ✅ | Tensor slicing operations |
Upsample | ✅ | Feature map upsampling |
MaxPool | ✅ | Max pooling operations |
Softmax | ✅ | Softmax normalization |
NonMaxSuppression | ✅ | Non-maximum suppression |
Legend: ✅ = Fully implemented, 🚧 = In development, ❌ = Not implemented
Model Compatibility: These operators enable support for various model architectures including:
- Computer Vision: CNNs, ResNet, EfficientNet, Vision Transformers
- Object Detection: YOLO family (YOLOv8, YOLOv5), R-CNN variants, SSD
- Classification: Image classifiers and feature extractors
- Custom Models: Any ONNX model using the supported operator set
Examples
Model Loading and Basic Inference
use runnx::{Model, Tensor};
use std::collections::HashMap;
fn main() -> Result<(), Box<dyn std::error::Error>> {
// Load model from file
let model = Model::from_file("path/to/model.onnx")?;
// Print model information
println!("Model: {}", model.name());
println!("Inputs: {:?}", model.input_names());
println!("Outputs: {:?}", model.output_names());
// Prepare inputs
let mut inputs = HashMap::new();
inputs.insert("input", Tensor::zeros(&[1, 3, 224, 224]));
// Run inference
let outputs = model.run(&inputs)?;
// Process outputs
for (name, tensor) in outputs {
println!("Output '{}': shape {:?}", name, tensor.shape());
}
Ok(())
}
Computer Vision Applications
RunNX supports various computer vision models including object detection:
# Object detection example (YOLOv8)
cargo run --example yolov8_detect_and_draw
# Expected workflow:
# 1. Model loading and validation
# 2. Image preprocessing (resize, normalize)
# 3. Inference execution
# 4. Post-processing (NMS, confidence filtering)
# 5. Visualization (bounding boxes, labels)
Format Compatibility Demo
use runnx::*;
fn main() -> runnx::Result<()> {
// Create a simple model
let mut graph = graph::Graph::new("demo_graph".to_string());
// Add input/output specifications
let input_spec = graph::TensorSpec::new("input".to_string(), vec![Some(1), Some(4)]);
let output_spec = graph::TensorSpec::new("output".to_string(), vec![Some(1), Some(4)]);
graph.add_input(input_spec);
graph.add_output(output_spec);
// Add a ReLU node
let relu_node = graph::Node::new(
"relu_1".to_string(),
"Relu".to_string(),
vec!["input".to_string()],
vec!["output".to_string()],
);
graph.add_node(relu_node);
let model = model::Model::with_metadata(
model::ModelMetadata {
name: "demo_model".to_string(),
version: "1.0".to_string(),
description: "A simple ReLU demo model".to_string(),
producer: "RunNX Demo".to_string(),
onnx_version: "1.9.0".to_string(),
domain: "".to_string(),
},
graph,
);
// Save in both formats
model.to_json_file("demo_model.json")?;
model.to_onnx_file("demo_model.onnx")?;
// Load from both formats
let json_model = model::Model::from_json_file("demo_model.json")?;
let onnx_model = model::Model::from_onnx_file("demo_model.onnx")?;
// Auto-detection also works
let auto_json = model::Model::from_file("demo_model.json")?;
let auto_onnx = model::Model::from_file("demo_model.onnx")?;
println!("✅ All formats loaded successfully!");
println!("Original: {}", model.name());
println!("JSON: {}", json_model.name());
println!("ONNX: {}", onnx_model.name());
Ok(())
}
Simple Linear Model
use runnx::{Model, Tensor};
use ndarray::Array2;
fn main() -> Result<(), Box<dyn std::error::Error>> {
// Initialize logging
env_logger::init();
// Create a simple linear transformation: y = x * w + b
let weights = Array2::from_shape_vec((3, 2), vec![0.5, 0.3, 0.2, 0.4, 0.1, 0.6])?;
let bias = Array2::from_shape_vec((1, 2), vec![0.1, 0.2])?;
let input = Tensor::from_array(Array2::from_shape_vec((1, 3), vec![1.0, 2.0, 3.0])?);
let w_tensor = Tensor::from_array(weights);
let b_tensor = Tensor::from_array(bias);
// Manual computation for verification
let result1 = input.matmul(&w_tensor)?;
let result2 = result1.add(&b_tensor)?;
println!("Linear transformation result: {:?}", result2.data());
Ok(())
}
Available Examples
# Basic model operations and format compatibility
cargo run --example onnx_demo
cargo run --example simple_model
cargo run --example format_conversion
# Computer vision applications
cargo run --example yolov8_detect_and_draw # Object detection example
cargo run --example yolov8_object_detection # Detection with post-processing
cargo run --example yolov8n_compat_demo # Model compatibility testing
# Core functionality
cargo run --example tensor_ops # Tensor operations
cargo run --example formal_verification # Mathematical verification
cargo run --example test_onnx_support # Operator support testing
Custom Model Creation
use runnx::*;
fn create_simple_model() -> runnx::Result<()> {
// Create a simple neural network model
let mut graph = graph::Graph::new("custom_model".to_string());
// Define inputs and outputs
let input_spec = graph::TensorSpec::new("input".to_string(), vec![Some(1), Some(4)]);
let output_spec = graph::TensorSpec::new("output".to_string(), vec![Some(1), Some(4)]);
graph.add_input(input_spec);
graph.add_output(output_spec);
// Add operations
let relu_node = graph::Node::new(
"activation".to_string(),
"Relu".to_string(),
vec!["input".to_string()],
vec!["output".to_string()],
);
graph.add_node(relu_node);
// Create model with metadata
let model = model::Model::with_metadata(
model::ModelMetadata {
name: "custom_neural_network".to_string(),
version: "1.0".to_string(),
description: "Custom model example".to_string(),
producer: "RunNX".to_string(),
onnx_version: "1.9.0".to_string(),
domain: "".to_string(),
},
graph,
);
// Save in multiple formats
model.to_json_file("custom_model.json")?;
model.to_onnx_file("custom_model.onnx")?;
println!("✅ Custom model created and saved!");
Ok(())
}
graph.add_node(silu_sigmoid);
graph.add_node(silu_mul);
// Multi-scale feature processing
let upsample = graph::Node::new(
"upsample".to_string(),
"Upsample".to_string(),
vec!["silu_out".to_string()],
vec!["upsampled".to_string()],
);
let concat = graph::Node::new(
"concat".to_string(),
"Concat".to_string(),
vec!["upsampled".to_string(), "silu_out".to_string()],
vec!["concat_out".to_string()],
);
graph.add_node(upsample);
graph.add_node(concat);
// Detection head with Softmax
let head_conv = graph::Node::new(
"head_conv".to_string(),
"Conv".to_string(),
vec!["concat_out".to_string()],
vec!["raw_detections".to_string()],
);
let softmax = graph::Node::new(
"softmax".to_string(),
"Softmax".to_string(),
vec!["raw_detections".to_string()],
vec!["detections".to_string()],
);
graph.add_node(head_conv);
graph.add_node(softmax);
let model = model::Model::with_metadata(
model::ModelMetadata {
name: "yolo_demo_v1".to_string(),
version: "1.0".to_string(),
description: "YOLO-like object detection model".to_string(),
producer: "RunNX YOLO Demo".to_string(),
onnx_version: "1.9.0".to_string(),
domain: "".to_string(),
},
graph,
);
println!("🎯 YOLO Model Created!");
println!(" Inputs: {} ({})", model.graph.inputs.len(), model.graph.inputs[0].name);
println!(" Outputs: {} ({})", model.graph.outputs.len(), model.graph.outputs[0].name);
println!(" Nodes: {} (Conv, SiLU, Upsample, Concat, Softmax)", model.graph.nodes.len());
Ok(())
}
### Basic Model Loading
```rust
use runnx::{Model, Tensor};
use std::collections::HashMap;
fn main() -> Result<(), Box<dyn std::error::Error>> {
// Load model from file
let model = Model::from_file("path/to/model.onnx")?;
// Print model information
println!("Model: {}", model.name());
println!("Inputs: {:?}", model.input_names());
println!("Outputs: {:?}", model.output_names());
// Prepare inputs
let mut inputs = HashMap::new();
inputs.insert("input", Tensor::zeros(&[1, 3, 224, 224]));
// Run inference
let outputs = model.run(&inputs)?;
// Process outputs
for (name, tensor) in outputs {
println!("Output '{}': shape {:?}", name, tensor.shape());
}
Ok(())
}
Performance
The runtime includes benchmarking capabilities:
# Run benchmarks
cargo bench
# Generate HTML reports
cargo bench -- --output-format html
Example benchmark results:
- Basic operations: ~10-50 µs
- Small model inference: ~100-500 µs
- Medium model inference: ~1-10 ms
Formal Verification
RunNX includes comprehensive formal verification capabilities to ensure mathematical correctness:
🔬 Mathematical Specifications
The runtime includes formal specifications for all tensor operations using Why3:
(** Addition operation specification *)
function add_spec (a b: tensor) : tensor
requires { valid_tensor a /\ valid_tensor b }
requires { a.shape = b.shape }
ensures { valid_tensor result }
ensures { result.shape = a.shape }
ensures { forall i. 0 <= i < length result.data ->
result.data[i] = a.data[i] + b.data[i] }
🧪 Property-Based Testing
Automatic verification of mathematical properties:
use runnx::formal::contracts::{AdditionContracts, ActivationContracts, YoloOperatorContracts};
// Test addition commutativity: a + b = b + a
let result1 = tensor_a.add_with_contracts(&tensor_b)?;
let result2 = tensor_b.add_with_contracts(&tensor_a)?;
assert_eq!(result1.data(), result2.data());
// Test ReLU idempotency: ReLU(ReLU(x)) = ReLU(x)
let relu_once = tensor.relu_with_contracts()?;
let relu_twice = relu_once.relu_with_contracts()?;
assert_eq!(relu_once.data(), relu_twice.data());
// Test Softmax probability distribution: sum = 1.0
let softmax_result = tensor.softmax_with_contracts()?;
let sum: f32 = softmax_result.data().iter().sum();
assert!((sum - 1.0).abs() < 1e-6);
🔍 Runtime Verification
Dynamic checking of invariants during execution:
use runnx::formal::runtime_verification::InvariantMonitor;
let monitor = InvariantMonitor::new();
let result = tensor.add(&other)?;
// Verify numerical stability and bounds
assert!(monitor.verify_operation(&[&tensor, &other], &[&result]));
🎯 Verified Properties
The formal verification system proves:
- Addition: Commutativity, associativity, identity
- Matrix Multiplication: Associativity, distributivity
- ReLU: Idempotency, monotonicity, non-negativity
- Sigmoid: Boundedness (0, 1), monotonicity, symmetry
- Numerical Stability: Overflow/underflow prevention
📊 Running Formal Verification
# Install Why3 (optional, for complete formal proofs)
make -C formal install-why3
# Run all verification (tests + proofs)
make -C formal all
# Run only property-based tests (no Why3 required)
cargo test formal --lib
# Run verification example
cargo run --example formal_verification
# Generate verification report
make -C formal report
Development
Quick Development with Justfile
RunNX includes a Justfile with convenient shortcuts for common development tasks:
# Install just command runner (one time setup)
cargo install just
# Show all available commands
just --list
# Quick development cycle
just dev # Format, lint, and test
just test # Run all tests
just build # Build the project
just examples # Run all examples
# Code quality
just format # Format code
just lint # Run clippy
just quality # Run quality check script
# Documentation
just docs-open # Build and open docs
# Benchmarks
just bench # Run benchmarks
# Formal verification
just formal-test # Test formal verification setup
# CI simulation
just ci # Simulate CI checks locally
Alternatively, if you don't have just installed, use the included shell script:
# Show all available commands
./dev.sh help
# Quick development cycle
./dev.sh dev # Format, lint, and test
./dev.sh test # Run all tests
./dev.sh examples # Run all examples
Running Tests
# Run all tests
cargo test
# or with just
just test
# Run tests with logging
RUST_LOG=debug cargo test
# Run specific test
cargo test test_tensor_operations
Building Documentation
# Build and open documentation
cargo doc --open
# or with just
just docs-open
# Build with private items
cargo doc --document-private-items
Contributing
We welcome contributions! Please follow our development quality standards:
- Fork the repository
- Create a feature branch
- Make your changes following our Development QA Guidelines
- Add tests and documentation
- Run quality checks:
./scripts/quality-check.sh - Commit your changes (pre-commit hooks will run automatically)
- Submit a pull request
Development Quality Assurance
RunNX uses automated quality assurance tools to maintain code quality:
- Pre-commit hooks: Automatically run formatting, linting, and tests before each commit
- Code formatting: Consistent style enforced by
rustfmt - Linting: Comprehensive checks with
clippy(warnings treated as errors) - Comprehensive testing: Unit tests, integration tests, property-based tests, and doc tests
- Build verification: Ensures all code compiles successfully
For detailed information, see Development QA Guidelines.
To run quality checks manually:
# Run all quality checks with auto-fixes
./scripts/quality-check.sh
# Or run individual checks
cargo fmt # Format code
cargo clippy # Run linting
cargo test # Run all tests
License
This project is licensed under
- Apache License, Version 2.0, (LICENSE-APACHE or http://www.apache.org/licenses/LICENSE-2.0)
- MIT license (LICENSE-MIT or http://opensource.org/licenses/MIT)
Acknowledgments
- ONNX - Open Neural Network Exchange format
- ndarray - Rust's
ndarraylibrary - Candle - Inspiration for some design patterns
Roadmap
✅ Completed
- Dual Format Support: Both JSON and binary ONNX protobuf formats
- Auto-detection: Automatic format detection based on file extension
- Graph Visualization: Terminal ASCII art and professional Graphviz export
- Core Operators: Add, Mul, MatMul, Conv, ReLU, Sigmoid, Reshape, Transpose
- YOLO Operators: Concat, Slice, Upsample, MaxPool, Softmax, NonMaxSuppression
- Formal Verification: Mathematical specifications with Why3
- CLI Tool: Command-line runner with visualization capabilities
🚧 In Progress
- Performance Optimizations: GPU acceleration and SIMD vectorization
- Extended ONNX Support: Additional operators (BatchNorm, LayerNorm, etc.)
- Quantization: INT8 and FP16 model support
- Model Optimization: Graph optimization passes and operator fusion
🚀 Planned
- Deployment Targets: WASM compilation and embedded systems support
- Language Bindings: Python and JavaScript bindings
- Enterprise Features: Model serving and distributed inference
- Advanced Visualization: Interactive model exploration tools
Documentation
📚 Additional Resources
- Release Notes - What's new in the latest version
- Complete Changelog - Full history of changes
- Release History - All previous release notes
- Contributing Guide - How to contribute to RunNX
- Development QA - Quality assurance guidelines
- Formal Verification - Mathematical verification details
🔗 External Links
- API Documentation - Complete API reference
- Crates.io - Package information
- GitHub Repository - Source code and issues
- CI/CD Status - Build and test results
Tags
Similar Tools
Slipstream Rust
High-performance covert channel over DNS in Rust with vibe coding
Gh News
gh cli tui extension for GitHub notifications
Billmanager
Track monthly bills and subscriptions
Panel Notes
Track electrical panel breakers
Traktarr
Export Trakt history without subscription
Fitdrop
Personal fashion exploration 1980-2025